研究揭示土壤微生物对手性农药氟环唑暴露的立体选择性响应
作者: 来源:环境危害因子风险评估创新团队 2022-12-30
近日,农业农村部环境保护科研监测所环境危害因子风险评估团队在手性农药氟环唑对土壤微生物影响方面取得了重要进展,系统研究了土壤微生物群落结构、代谢特征以及微生物组和不同代谢物对氟环唑外消旋体及其对映体暴露的立体选择性响应,该研究为手性三唑类农药氟环唑及其对映体的生态风险评估提供了新见解。
三唑类杀菌剂是目前应用最为广泛的杀菌剂品种之一,在农田土壤中具有较高的检出率和残留量。而且其在土壤中降解半衰期较长,能够对土壤环境产生持续的影响。此外,绝大部分三唑类杀菌剂具有手性,不同的手性对映体之间在生物活性、半衰期、以及对非靶标生物的毒性等方面具有较大的差异,而手性对映体多以混合物的形式施用并进入环境。目前氟环唑对土壤微生物的影响及其立体选择性仍不清楚。
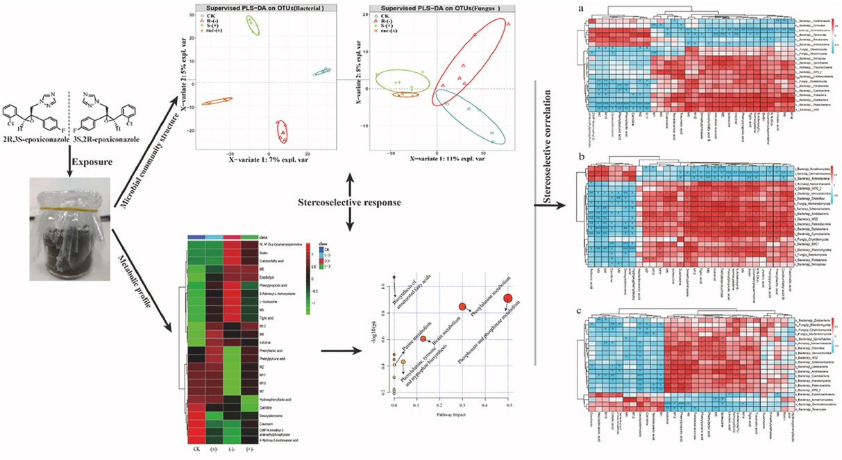
本研究通过高通量测序与代谢组学技术相结合,研究了土壤微生物群落结构、代谢特征以及微生物组和不同代谢物对氟环唑外消旋体及其对映体暴露的立体选择性响应。高通量测序显示微生物(细菌和真菌)群落结构因暴露于氟环唑外消旋体及其对映体而发生显著改变,立体选择性反应主要由2R,3S-(+) -氟环唑驱动。土壤代谢组学分析表明,暴露于高剂量或低剂量的氟环唑及其对映体会导致土壤代谢池发生不同程度的重编程,这也是由2R,3S-(+) -氟环唑驱动的。显著变化的代谢物与微生物立体选择性相关性分析验证了相关依赖关系。作为外源污染物,氟环唑显著改变了土壤微生物的结构和代谢,具有显著的立体选择性。这项研究为手性三唑类农药氟环唑及其对映体的生态风险评估提供了新见解。

图1. 土壤微生物组和不同代谢物对氟环唑外消旋体及其对映体暴露的立体选择性响应。
该成果以题为"Integrating high-throughput sequencing and metabolomics to investigate the stereoselective responses of soil microorganisms to chiral fungicide cis-epoxiconazole" 发表于《Chemosphere》。农业农村部环境保护科研监测所硕士研究生薛鹏飞为第一作者,贺泽英研究员为通讯作者。研究得到国家自然科学基金面和中央级科研院所基本科研业务费专项的资助。
文章全文链接:
https://www.sciencedirect.com/science/article/pii/S0045653522006919











