亚砷酸盐的产地作物毒性作用及机制方面取得进展
作者: 来源: 2022-11-10
近日,农业农村部环境保护科研监测所环境危害因子风险评估团队在亚砷酸盐的产地作物毒性作用及机制方面取得了重要进展,系统研究了亚砷酸盐在代表性产地作物类群蔬菜中的积累、诱导的相关生理生化变化及代谢重分配机制,该研究为全面理解亚砷酸盐的作物危害及其风险早期预警诊断提供了科学技术支撑。
砷(As)污染已成为一个全球性问题,特别是在很大一部分人口依赖地下水饮用的发展中国家,世界卫生组织(WHO)已将其定性为I类致癌物。土壤和作物灌溉中不可避免的砷污染不仅限制了作物的生长和产量,而且导致砷在植物中的积累,造成食物链的长期污染。有关不同砷形态造成的植物毒性及植物应对砷胁迫的相关代谢机制研究较为缺乏。
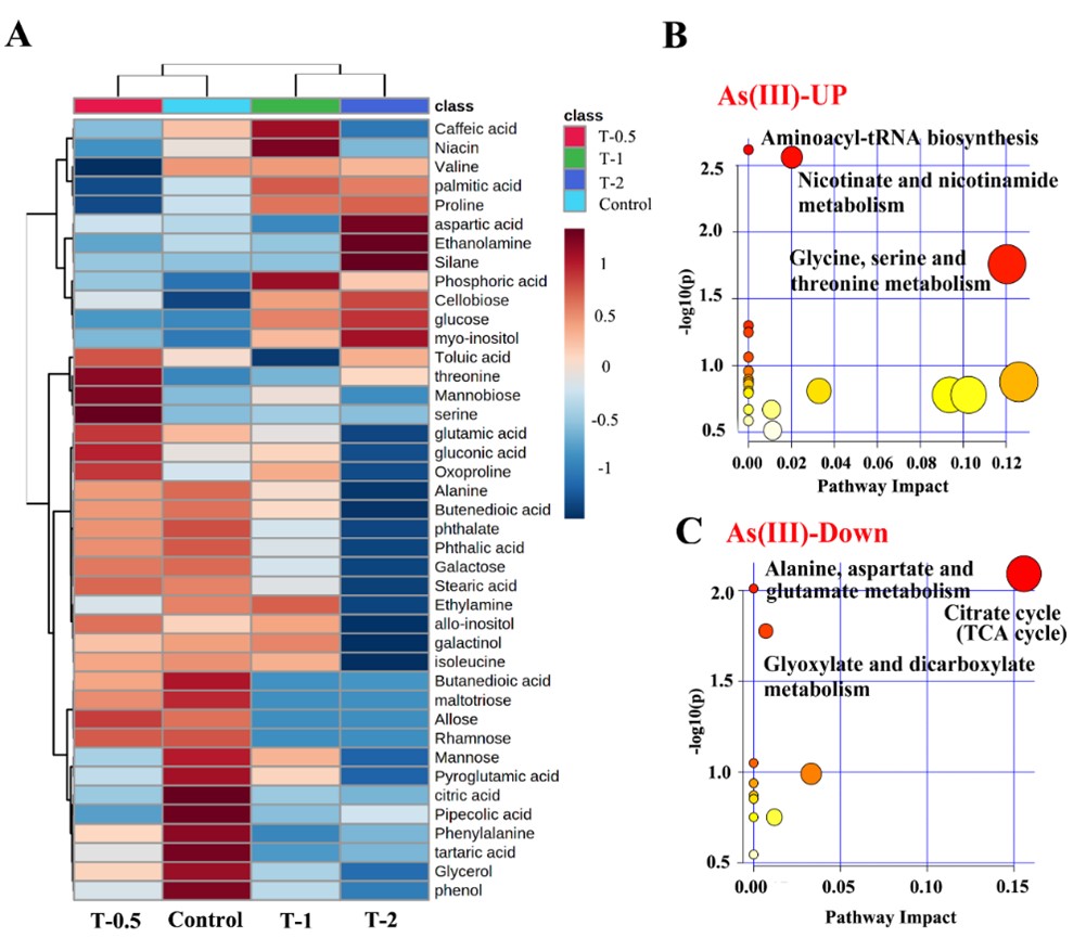
砷的毒性取决于其化学形式,本研究评估了亚砷酸盐[As(III)]的植物毒性,包括As积累和不良生理反应(例如生长抑制、氧化应激和代谢紊乱)。此外,该结果与我们先前探索的砷酸盐[As(V)]的植物毒性机制进行了比较。砷主要集中在在生菜的根部(29.33–88.73 mg/kg),只有少量转移到叶中(0.08–0.22 mg/kg),并且主要以As(III)的形式存在于植物中。As(III)与叶和根中的Mn呈正相关,与根中的Ca和叶中的Mg呈负相关,这与植物体中SOD活性的增加和叶绿体膜的破坏直接相关。植物应对As(Ⅲ)和As(Ⅴ)的抗氧化反应和代谢反应有所差异。叶片中的CAT活性在As(Ⅲ)暴露后降低,在As(Ⅴ)暴露后增加。此外,As(Ⅲ)降低了三羧酸循环中相关代谢物的水平,并诱导次级代谢物(如苯酚和烟酸)的异常代谢。本研究探讨了砷(Ⅲ)诱导的砷积累、相关的生理生化反应和代谢重分配,为不同砷种类诱发的植物毒性差异机制提供新见解,并为砷污染调控提供新思路。

图1. As(III)介导的代谢重分配
该成果以题为“Arsenite phytotoxicity and metabolite redistribution in lettuce(Lactuca sativa L.) ”发表于《Science of the Total Environment》。 农业农村部环境保护科研监测所硕士研究生王琦为第一作者,穆莉博士为通讯作者。该项工作得到了海南省重点研发计划项目和中央级科研院所基本科研业务费专项的资助。
文章全文链接:
https://doi.org/10.1016/j.scitotenv.2022.153271











